19381627809 / 028-85806285
网站首页
项目动态
招标公告
更正公告
结果公告
其他公告
报名须知
业务介绍
货物采购
服务采购
工程采购
造价审计
政策法规
人才招聘
公司资讯
联系我们
公司介绍
联系我们
项目动态
Project dynamic
当前位置:
首页
项目动态
>
结果公告
>
招标公告
更正公告
结果公告
其他公告
报名须知
19381627809
028-85806285
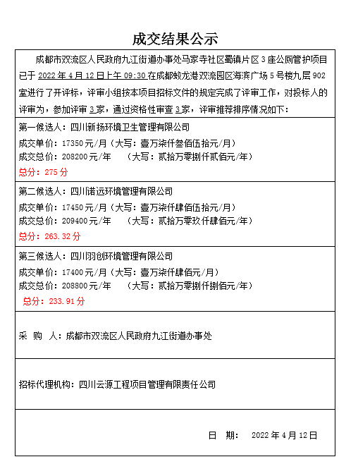
成都市双流区人民政府九江街道办事处马家寺社区蜀镇片区3座公厕管护项目成交结果公示
时间:2022-04-14 17:37:21
版权所有 © 四川云源工程项目管理有限责任公司 备案号:
蜀ICP备2021004212号-1
地址:成都蛟龙港双流园区海滨广场5号楼九层902室
联系人:张先生
电话:19381627809 / 028-85806285