19381627809 / 028-85806285
网站首页
项目动态
招标公告
更正公告
结果公告
其他公告
报名须知
业务介绍
货物采购
服务采购
工程采购
造价审计
政策法规
人才招聘
公司资讯
联系我们
公司介绍
联系我们
项目动态
Project dynamic
当前位置:
首页
项目动态
>
结果公告
>
招标公告
更正公告
结果公告
其他公告
报名须知
19381627809
028-85806285
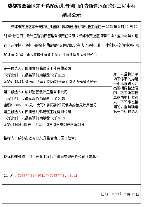
成都市双流区东升葛陌幼儿园侧门消防通道地面改造工程中标结果公示
时间:2023-02-17 16:35:00
版权所有 © 四川云源工程项目管理有限责任公司 备案号:
蜀ICP备2021004212号-1
地址:成都蛟龙港双流园区海滨广场5号楼九层902室
联系人:张先生
电话:19381627809 / 028-85806285